
InAppStory is on its way to Web Summit 2025

Dashly
Evaluating the capabilities of planning software is an important step for companies seeking to optimize their work and increase customer satisfaction. Although Chili Piper is popular for its powerful scheduling capabilities, it may not be suitable for every organization due to budget constraints, feature-specific requirements, or user preferences. Identifying suitable alternatives can help align tools with business goals, increase efficiency, and improve user experience.
For example, Dashly uses artificial intelligence to automate 90% of the appointment process, maximizing sales potential by categorizing potential customers and attracting website visitors through automation. This reduces the burden on the sales department while increasing the conversion rate of high-quality potential customers. Similarly, Doodle offers a basic plan at no cost, making it an attractive option for individuals and small businesses. By exploring these alternatives, businesses can find the right planning solution that meets their unique needs, providing a more productive and streamlined workflow.
Chili Piper is well known for its meeting management capabilities, but it may not be suitable for every organization. Budget constraints, specific feature needs, or usability preferences often force users to look for other options. Evaluating options can help align resources with the organization's goals, improve work efficiency, and increase user satisfaction.
For example, tools like Doodle, which provides a basic data plan for $0 per month, are suitable for both individuals and small businesses, offering the necessary planning functions without excessive costs. Small Business Trends emphasizes that meeting scheduling software can significantly simplify the work of small businesses by automating reservations and minimizing errors. This allows owners to focus more on their core business rather than on administrative tasks.
As we explore the capabilities of Chili Peppers, we discover many reliable planning tools designed to meet various organizational requirements. One notable addition is Dashly, which features AI-based automation and advanced client routing capabilities. By automating the categorization of potential customers, planning and interacting with them, Dashly allows companies to attract potential customers as efficiently as possible without manual intervention. Due to the high level of openness of emails (50-60%) and high accuracy of forecasting, Dashly provides a strategic advantage for small and medium-sized businesses.
Another Doodle, known for its open source, extensible and developer-friendly platform. Unlike most closed planners, Doodle provides transparency and flexibility, making it a great option for organizations that require a customized solution.
Acuity Scheduling also features robust integration capabilities and a user-friendly interface that simplify the booking process. Both platforms provide multi-level pricing models that are suitable for both small and large enterprises. The Doodle Basic plan, which starts at $0 per month, provides basic time management features available to individual users and small businesses, while Acuity Scheduling offers various plans tailored to the needs of different organizations.
The benefits of using these planning resources are significant. They simplify the booking process, save time and minimize errors, and round-the-clock availability allows customers to make appointments at a convenient time for them, increasing customer satisfaction. Automatic reminders help reduce the number of absences, which potentially increases revenue. In addition, these resources combine customer data and appointment records, contributing to improved customer relationship management.
Therefore, exploring these options can help organizations find a time management solution that perfectly matches their operational requirements, providing efficiency and enhanced customer service.
Calendly provides an intuitive booking process, simplifying the organization of meetings. It offers customizable accessibility options, seamless integration with popular calendar apps, and a user-friendly interface. This makes Calendly a suitable option for individuals and small businesses looking for a cost-effective solution. Its ability to optimize work processes, reduce administrative workload and eliminate temporary conflicts guarantees smooth and efficient operation. For those who need a simple but powerful planning tool, Calendly is a reliable choice.
Dashly is an artificial intelligence-based prospect planning and management platform that transforms the incoming traffic management methods of small and medium-sized businesses. By automating 90% of the appointment process, Dashly significantly increases the conversion rate of potential customers and sales efficiency. It uses a survey-based potential customer assessment system to accurately classify potential customers, ensuring that high-quality MQL queries will be seamlessly routed to sales departments, while low-quality ones will be sent through a self-service funnel.
The problems faced by Dashly include long response times, waste of resources on sales of low-quality potential customers, as well as the need to manually identify potential customers and enter data into CRM systems. By automatically counting and qualifying potential customers, Dashly minimizes delays and prioritizes valuable offers. In addition, the sequence of mailings optimized with the help of artificial intelligence provides exceptional openness and conversion rates, increasing the engagement of potential customers and reducing the number of absences.
With features such as automatic data transfer to CRM, real-time chat integration and intelligent analytics, Dashly allows companies to optimize sales processes. Centralization of communications and automation of the search for potential customers allow sales departments to save valuable time and increase profitability. The 98.3% accuracy of forecasting customer revenue and the efficiency of automating interaction with potential customers make the platform an excellent choice for companies striving for operational excellence. When exploring tools to streamline business communication, you might also want to consider options like in-app video calls for customer engagement.
Zoho Bookings features extensive appointment options that include customer management, payment processing, and full calendar integration. Zoho Bookings is ideal for organizations that require more than just basic planning, and adapts effectively to meet the needs of large corporations operating in different regions. This flexibility ensures that Zoho can meet the diverse performance, customization and support requirements of international customers.
It is planned that the platform will introduce new integrated functions for billing, revenue management and financial services, which will further enhance its usefulness. With free and professional payment levels starting at $62 per month, Zoho Bookings is a cost-effective solution. In addition, Zoho strictly respects the confidentiality and security of data, ensuring the protection of user information.
Setmore is characterized by simplicity and efficiency. It automates the planning process by minimizing manual entry and the number of errors, which is important for small business owners who need to focus on their core business. Features such as appointment reminders and 24/7 online booking allow businesses and their customers to save time.
In addition, integration capabilities with popular applications extend the functionality of the application, making it a universal choice for service-oriented enterprises. By centralizing customer information and meeting history, Setmore also improves customer relationship management, which ultimately helps to increase customer satisfaction and reduce the number of absences.
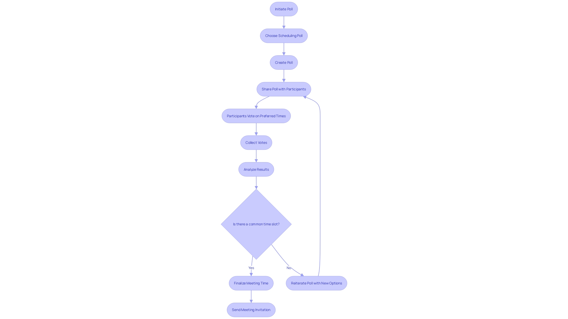
Doodle stands out in the field of organizing group meetings and events thanks to its intuitive polling feature, which allows participants to vote for their preferred time. This functionality ensures efficient and democratic coordination of schedules between multiple participants. The survey mechanism solves a common task - to coordinate the availability of each participant, especially when the number of participants increases. This is important because a new study shows that the probability of organizing a successful meeting is significantly reduced when the number of participants is more than five people.
Moreover, the Doodle approach eliminates the need for additional meetings and minimizes misunderstandings, promoting closer collaboration and productivity. This tool is crucial in the current digital age, when effective planning can significantly impact an organization's productivity and teamwork.

Acuity Scheduling features a concise and professional interface, complemented by features such as customized branding, customer management and billing. This software is especially useful for small businesses seeking to improve customer engagement through a well-established planning system. The ability to automate reminders significantly reduces the number of no-shows and increases customer satisfaction.
In addition, Acuity's 24/7 availability ensures that customers can make appointments even after hours, which provides additional convenience. Acuity's multi-employee and service management capabilities, as well as the centralization of customer information and appointment appointments, enhance customer relationship management and optimize operations. This makes Acuity Scheduling a versatile and effective tool for organizations of different sizes.
RevenueHero succeeds in improving customer engagement through reliable search for potential customers and effective meeting planning features. Created with a focus on customer engagement and conversion, RevenueHero ensures smooth interactions that promote growth. By centralizing customer information and appointment history, it helps to better manage relationships, which is an important aspect to increase customer satisfaction.
In addition, its customization and flexibility allow organizations to adapt the platform to meet specific needs, including managing multiple employees and services. The integration of mobile accessibility allows business owners and customers to manage meetings on the go, making it a versatile resource in today's rapidly changing environment. This optimized approach not only improves operational efficiency, but also maximizes return on investment by building strong relationships with prospective customers.

Microsoft Bookings is a practical choice for users already integrated into the Microsoft ecosystem. With full integration with Office 365, the app offers easy-to-use and manage scheduling capabilities. For teams using Microsoft applications such as Teams, OneDrive and Planner, Bookings offers a centralized solution that improves collaboration efficiency.
The demand for tools that allow you to receive real-time notifications and get easy access from various devices is growing. Microsoft Bookings meets these needs by offering a single platform that allows teams to manage appointments and schedules without using multiple systems. This is especially beneficial for companies that need efficient and unified planning solutions.
Microsoft Office's global reach of over 1.2 billion users underscores its dominant position in the productivity software market. The extensive integration capabilities of Microsoft Bookings with other Office 365 applications make it a reliable choice for teams seeking to simplify planning processes. Companies such as Amadeus and Bayer have already achieved significant productivity improvements through the introduction of Microsoft 365 resources, including booking systems, to improve their work.
In addition, the positive feedback from Windows 365 users, who report improved availability, stability, and performance, reflects the overall reliability and effectiveness of the Microsoft ecosystem. By integrating orders into their workflow, teams can enjoy the same high standards of productivity and user friendliness.
Thus, Microsoft Bookings provides a comprehensive and user-friendly work organization solution that is well suited for teams deeply integrated into the Microsoft ecosystem. Its connection to Office 365 applications ensures smooth and efficient scheduling, making it an attractive choice for organizations seeking to improve their time management and teamwork.
Choosing the right planning tool depends on several key factors. Budget is crucial because many platforms offer a tiered pricing structure that takes into account different needs. For example, Doodle offers a competitive starter plan for $0 per month, which is ideal for individuals and small businesses. The assessment of the required specific characteristics is another important factor. Tools like eBookers offer reliable scheduling capabilities, including automatic reminders, round-the-clock availability, and full integration with other systems such as Selligent CRM, which improves customer relationship management.
The ease of use should not be overlooked. A user-friendly interface similar to the one provided by Schedule ensures the simplicity and efficiency of schedule management, reducing training time for your team. In addition, it is important to evaluate the possibilities of integration with existing tools to ensure a smooth workflow.
Testing multiple options as part of free trials can help you make an informed decision. These trial versions will allow you to evaluate the platform's capabilities, technical support and usability in general without financial costs. For example, LMS platforms offer free trial versions for a period of 1 to 30 days, providing full access to their functions, which is useful for evaluating their compliance with your goals.
Ultimately, the planning software you choose should meet your business goals, improve operational efficiency, and contribute to overall customer satisfaction.

An analysis of Chili Piper alternatives reveals a variety of planning tools that can better meet the specific needs of different companies. Options such as Dashly provide advanced artificial intelligence-based features that automate 90% of the planning process, increase the number of open emails and allow you to accurately predict meeting and revenue figures.
These advantages make Dashly a strong competitor for organizations seeking to optimize sales efficiency. Other platforms such as Doodle and Acuity Scheduling offer low-cost and customizable options, but Dashly's ability to optimize lead management and provide high-quality interaction sets it apart from others.
Choosing the right scheduling software is crucial to improve operational efficiency and customer satisfaction. By implementing artificial intelligence-based solutions such as Dashly, companies can minimize the administrative burden and focus on revenue-generating activities. Additionally, understanding customer feedback can significantly enhance your approach. For more insights on this, read about the benefits of customer feedback analysis. Ultimately, choosing a platform that suits your business goals can lead to increased productivity and customer engagement, making planning software an invaluable asset.